中国·437ccm必赢国际(股份)有限公司-官方网站

通知公告:

党建领航

党建动态

首页党建领航党建动态

喜报!集团在“网聚职工正能量 争做中国好网民”和“书香三八”读书活动中 连获佳绩

2023-10-18

近日,由山东省交通工会举办的“网聚职工正能量 争做中国好网民”新媒体原创作品大赛和“书香三八”读书活动评选结果揭晓。集团工会选送的11个作品获奖,集团工会荣获两个活动优秀组织奖,受到省交通工会通报表扬。

在“网聚职工正能量 争做中国好网民”新媒体原创作品评选中,济青公司刘杰同志《傍晚下的劳作》荣获摄影类一等奖;铁路公司马骏同志《傍晚的泉城》荣获摄影类二等奖;济青公司宋磊同志《莱荣高铁铺轨》荣获摄影类三等奖;鲁南公司集体创作《永远跟党走》荣获歌曲类二等奖;鲁南公司董星辰同志《我是第一书记》荣获微视频类三等奖;基金公司集体创作《破圈》荣获诵读类二等奖;铁路公司沈宝友同志《你的飞奔之美不亚于世界冠军》荣获网评文章类二等奖。

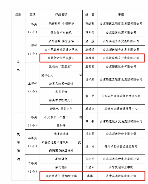
在“书香三八”读书活动评选中,鲁南公司袁梦阳同志《传承巾帼奇志花开鲁南腾飞》荣获征文类一等奖;鲁南公司王静同志《梅花香自苦寒来--记共产党员、高级工程师时小梅 》荣获征文类三等奖;综合开发公司李雅坤同志《争做新时代的筑梦人》荣获家书类二等奖;济青公司集体创作《追梦新时代 巾帼绽芳华》荣获表演阅读类三等奖。

希望受表彰的先进个人和集体更好地发挥示范引领作用,广泛凝聚职工群众奋进新征程、建功新时代的磅礴力量,为集团高质量发展做出新的更大贡献。


 


 


 


 


 


 


 


 


 


 



返回列表>>

官方微信

版权所有:中国·437ccm必赢国际(股份)有限公司-官方网站 鲁ICP备14018781号-1